收起左侧

2020年全球及中国移动支付市场规模分析,发展前景广阔「图」

0
回复
735
查看
[复制链接]

1

主题

1

帖子

0

积分

冒泡

Rank: 1

积分
0
 楼主| 发表于 2021-10-15 09:11:09 | 显示全部楼层 |阅读模式

                               
登录/注册后可看大图

一、移动支付行业特征
移动支付是指移动客户端利用手机等电子产物来举行电子货币支付,移动支付将互联网、终端设备、金融机构有用地团结起来,形成了一个新型的支付体系,而且移动支付不仅仅能够举行货币支付,还可以缴纳话费、燃气、水电等生存费用。具偶尔空限制、管理方便。隐私度较高、综合度较高等特点。

                               
登录/注册后可看大图

资料来源:华经财产研究院整理

二、移动支付行业发展环境
(一)经济环境
2019年,中国经济发展保持总体安稳、稳中有进态势,GDP增速为6%。2020年,新冠肺炎疫情对中国经济将带来严肃打击,但防疫工作也取得了有用希望,后续财政和货币政策的支持将支撑中国经济安稳运行,2020整年国内生产总值为1015986亿元,比上年增长2.3%。

                               
登录/注册后可看大图

注:统计时间为2021年9月。
资料来源:国民经济和社会发展统计公报,华经财产研究院整理

(二)政策监管环境
随着中国信息化建立的加速发展,移动支付行业已成为主流的支付方式,为了进一步推动中国移动支付行业的快速安稳发展,完善中国移动支付行业财产链,相干法律制度也逐步完善。

                               
登录/注册后可看大图

资料来源:公开资料整理

(三)社会技术环境
1、5G技术构建支付财产多样化发展基础
5G技术正成为万物互联的落地基础及智慧城市的技术标配,是支撑各行业创新繁荣和提升综合国力的关键技术之一。得益于5G网络在速率上的巨大提升,高容量数据的实时传输反馈得以实现,在与人工智能、大数据、物联网和云计算等技术融合后,可有用提升刷脸支付、声纹支付、车载支付、无感支付等新兴支付的交易处理效率,连续拓宽新兴支付方式的切入场景并提升支付效率,进一步带动智慧社区、智慧园区、智能制造、智慧交通、智慧教育、智慧医疗等范畴的发展。
2、生物特征识别技术成为财产各方探索的热点
比年来,深度学习人工智能范畴技术的突破发展,使得生物特征识别技术在基础理论、算法模子、创新应用、软硬件支撑等方面不停取得新希望,预计到2020年环球生物特征识别市场规模将达到250亿美元。各国际卡公司、商业银行、支付机构以及大型企业,积极开展以指纹识别、人脸识别、掌静脉识别等技术为代表的生物特征识别应用探索。
3、区块链技术在支付范畴的应用取得新突破
2019年,加密货币Libra白皮书和各国央行数字货币概念的提出,使区块链技术受到更多财产相干方的关注。区块链技术对商业银行、卡组织以及传统跨境支付机构的商业模式带来潜在影响,相干方积极开展区块链技术研究,并在实践应用中取得肯定希望。
目前部分企业在区块链技术应用上已经形成了肯定的技术储备。2020年有1100余家企业在国内拥有区块链相干专利(包括受理、公开、授权),其中拥有超过100项区块链专利的企业33家;拥有50-100个区块链专利的企业26家;拥有10-50个区块链专利的企业195家,拥有2-9个区块链专利的企业544家;拥有1个区块链专利的企业330家。

                               
登录/注册后可看大图

资料来源:区块链之家,华经财产研究院整理

三、环球移动支付行业现状分析
比年来环球移动支付市场快速发展,环球移动支付市场规模从2017年的30400亿美元增长至2020年的54746亿美元,年复合增长率为21.7%,其中,移动POS机的市场规模不停增长,占比逐年提升,2020占比达36.68%。。未来随着互联网、移动设备的快速渗出,移动支付市场会更加成熟并连续高速发展。

                               
登录/注册后可看大图

资料来源:公开资料整理


                               
登录/注册后可看大图

资料来源:公开资料整理

相干陈诉:华经财产研究院发布的《2021-2026年中国移动支付行业市场供需格局及行业前景展望陈诉》

                               
登录/注册后可看大图

四、中国移动支付行业现状分析
从支付方式看,目前移动支付是当前人们最常见的支付方式。2020年,移动支付的占比高达50%,借记卡、贷记卡和现金的支付占比分别为16%、14%和13%。

                               
登录/注册后可看大图

资料来源:公开资料整理

我国的移动支付早期可以追溯到2001年,但由于受其时手机用户的人数限制,移动支付早期发展相称缓慢,2005年以后,随着互联网技术的发展,智能手机的普及以及手机增值业务的推广,移动支付逐渐渗出到广大居民生存中的方方面面,形成较大的业务规模。根据中国人民银行发布的数据表现,2020年我国移动支付业务高达1232.2亿笔,金额432.2万亿元,分别同比增长21.48%和24.55%。

                               
登录/注册后可看大图

资料来源:公开资料整理


                               
登录/注册后可看大图

资料来源:中国人民银行,华经财产研究院整理

五、移动支付产物
移动支付是互联网不停发展的效果,在当前互联网及移动支付设备不停发展更新的背景下,移动支付拥有着广阔的发展前景,各国运营商均在不停推出新的移动支付产物。根据中国支付清算协会发布的数据表现,2020年,用户最常使用的移动支付产物是微信支付、支付宝和银联云闪付。2020年使用微信支付、支付宝和云闪付的用户占比分别为:92.7%、91%、74.9%,与2019年相比,微信支付和支付宝的使用比例都有所进步,但是云闪付的占比有小幅度的降落。

                               
登录/注册后可看大图

资料来源:中国支付清算协会,华经财产研究院整理

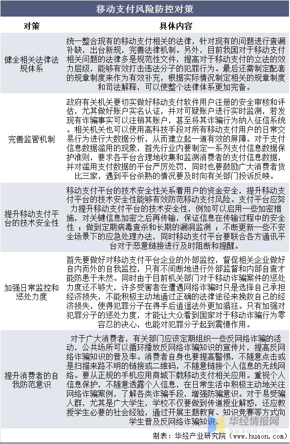
六、移动支付风险防控
随着信息时代的到来,移动支付在悄然改变着人们的消耗方式。现如今,大到衣食住行小到柴米油盐都已经离不开微信、支付宝等这类移动支付平台,然而高效便捷的支付手段背后也隐藏着一些不容小觑的支付风险,这些风险不仅严肃拦阻了移动支付的健康发展,也侵害了消耗者的合法权益。消耗者、商业银行、第三方支付平台以及国家有关部分等亟须加强风险意识,积极采取防范对策,营造良好的移动支付氛围。

                               
登录/注册后可看大图

资料来源:华经财产研究院整理

华经情报网从属于华经财产研究院,专注大中华区财产经济情报及研究,目前主要提供的产物和服务包括传统及新兴行业研究、商业计划书、可行性研究、市场调研、专题陈诉、定制陈诉等。涵盖文化体育、物流旅游、健康养老、生物医药、能源化工、装备制造、汽车电子等范畴,还深入研究智慧城市、智慧生存、智慧制造、新能源、新质料、新消耗、新金融、人工智能、“互联网+”等新兴范畴。

免责声明:如果侵犯了您的权益,请联系站长,我们会及时删除侵权内容,谢谢合作!

扫描微信二维码

查看官方公众号

了解更多详情

2241998733

在线客服(服务时间 9:00~18:00)

在线QQ客服
地址:成都市锦江区通汇街342号
电邮:wxcydz#qq.com(#换成@)
微信:2241998733

无限创意电子仅提供平台服务,如有贷款产品及展示信息均为互联网采集。贷款属于借贷行为,本社区不提供任何代办服务。借款有风险,申请需谨慎,风险自理,责任自担。 © 2018-现在 VIP团队( 蜀ICP备17006511号-1 )